6月23日至6月27日,第61届EDA与集成电路设计顶级学术会议DAC(Design Automation Conference)在美国旧金山成功举行。在此次会议上,我校williamhill中文发表了自成立以来首篇DAC论文(Multi-order Differential Neural Network for TCAD Simulation of the Semiconductor Devices),并作口头报告。论文通讯作者王兴晟教授与第一作者硕士生蔡子非同学,现场参加了此次国际盛会,与国际同行在相关领域进行了广泛深入的学习交流,并向国际同行展示了威廉官网中国在AI for EDA领域的最新研究成果并进行了相应交流讨论。


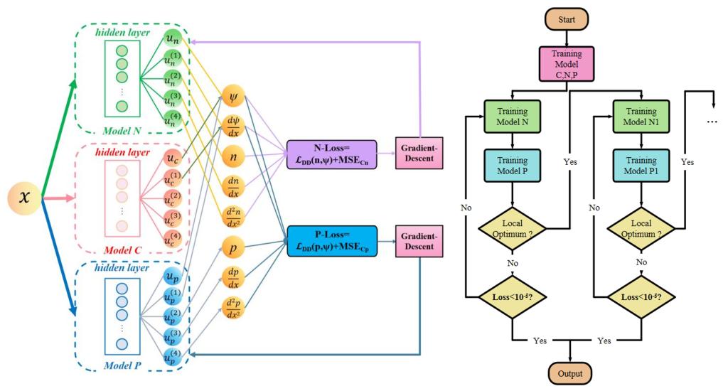
TCAD (Technology Computer Aided Design)是实现半导体器件设计与制造的关键环节。其通过对描述半导体器件行为的物理方程的求解,实现对器件各项参数的预测。传统的TCAD基于有限体积法、有限元法等方法,通过对有关物理方程的离散实现对器件的数值模拟。本文首次提出了一种基于物理感知神经网络(PINN)实现TCAD仿真的全新方法。该方法通过对所提出的基于径向基网络(RBFNN)模型改进的多阶微分神经网络(MDNN)模型的训练,在无需预先给出数据集的情况下,实现了对稳态情况下的泊松方程与漂移扩散方程的耦合求解。该论文在新型TCAD的函数定义、系统构造及求解方法上做出了崭新的贡献,这是目前首次实现的无需任何已有数据的机器学习TCAD仿真,从而在物理方程求解领域做出了新的尝试。对于PN结二极管示例而言,本方法能有效地仿真器件的基本物理特性,其自洽求解的误差小于1×10-5.

关于DAC
DAC是电子设计自动化(EDA)与集成电路设计领域的顶会之一,专注于相关领域的最新方法和技术。会议接收的论文涵盖了电子设计自动化、嵌入式系统及软件、AI系统及架构、存内计算及量子计算等主题,受到全世界相关领域研究者及企业的广泛关注,相关主要EDA公司与半导体企业积极参与大会。在本次会议中,图神经网络(GNN)、大语言模型(LLM)等AI模型、存内计算、量子计算、3DIC等成为了交流报告的热点与核心。